Published on February 3, 2025 by Saugat Sthapit
The AI Assembly Line: Accelerating MLOps with KitchenAI’s Unified Control Plane
Machine learning projects often face delays and roadblocks when transitioning from experimental environments to production. Data scientists prototype models in Jupyter notebooks, while MLOps teams deal with deployment complexities, operational concerns, and framework incompatibility. KitchenAI introduces a unified control plane to simplify the deployment of AI pipelines, leveraging modular, framework-agnostic “Bento Boxes.” In this article, we’ll explore how KitchenAI can bridge the gap between experimentation and production for data scientists and MLOps engineers.
The Deployment Dilemma in AI Pipelines
- The problem: Data scientists work in experimentation environments (e.g., Jupyter), often using frameworks like Langchain for prompt chaining or RAG for information retrieval. But when it’s time to deploy, they face integration challenges such as custom servers, glue code, and infrastructure inconsistencies.
- Impact on MLOps: MLOps teams spend valuable time resolving compatibility issues, implementing CI/CD workflows, and maintaining version control manually.
What Is KitchenAI and How Does It Help?
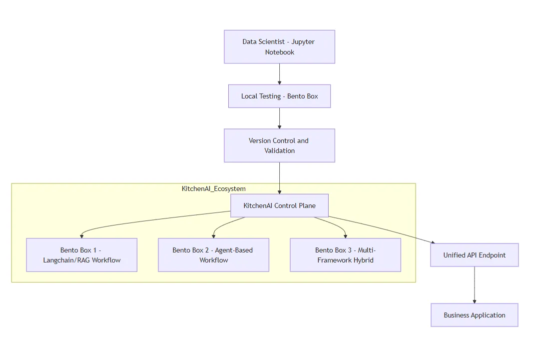
- Unified Control Plane: KitchenAI acts as the middle layer, abstracting interactions with various frameworks (Langchain, RAG, llama-index) into a single API interface.
- Bento Boxes Explained: These are self-contained AI workflows that can be easily created, tested, versioned, and deployed. For example, a Bento Box may encapsulate multi-step reasoning using an agent-based approach, or it could combine RAG with Langchain for complex queries.
- Simplified Handoff: Once a Bento Box is validated, it moves seamlessly from the data scientist’s notebook into production through KitchenAI’s control plane.
Rapid Prototyping Meets Robust Production
- For Data Scientists: Create and test AI workflows using your favorite tools. KitchenAI allows local testing and validation without operational constraints.
- For MLOps Engineers: Receive ready-to-deploy Bento Boxes with minimal overhead. The unified interface eliminates custom integration logic, reducing time spent on deployment.
- Framework-Agnostic Flexibility: Combine multiple frameworks (e.g., Langchain for prompt chaining and RAG for retrieval) within a single Bento Box without rewriting application logic.
Overcoming Common Challenges
- Abstraction Overhead: KitchenAI hides complexity but offers monitoring tools to maintain visibility into the underlying workflows.
- Versioning and Rollback: With version control built into the control plane, rolling back to a previous AI implementation is seamless.
- Cross-Team Collaboration: KitchenAI’s architecture clearly separates roles, with data scientists building Bento Boxes and MLOps teams handling production deployments.
Realizing the Business Value
- Accelerated Time-to-Market: KitchenAI reduces development cycles by enabling smooth transitions from prototype to production.
- Vendor Neutrality: Switch frameworks or models without worrying about vendor lock-in, as KitchenAI abstracts this complexity.
- Operational Efficiency: Minimized custom code leads to reduced operational overhead, freeing teams to focus on innovation.
KitchenAI presents an exciting opportunity for data scientists and MLOps teams to collaborate more effectively. By standardizing the interaction with various AI frameworks, it empowers teams to focus on building innovative solutions without getting bogged down in integration headaches. Whether you’re prototyping with Langchain or deploying RAG-based pipelines, KitchenAI offers a scalable, future-proofed pathway to production.
Written by Saugat Sthapit
← Back to blog
